+86-0731-84428665

新闻资讯

科学家揭示急性应激发挥镇痛作用的脊髓环路机制
来源: | 作者:康森特生物科技 | 发布时间: 2026-03-19 | 69 次浏览 | 🔊 点击朗读正文 ❚❚ | 分享到:


2026年3月16日,苏黎世大学与苏黎世联邦理工学院Zeilhofer教授团队在Neuron杂志在线发表题为"GABAergic Gbx1 neurons of the superficial dorsal horn are critical elements of a spinal circuit for stress-induced analgesia"的研究论文,系统解析了急性应激镇痛的脊髓环路机制。研究发现,急性应激通过调控来自RVM的下行GABA能输入,解除对脊髓背角GABA能神经元的tonic 抑制,形成去抑制环路。该过程特异性激活位于脊髓浅层背角的Gbx1阳性GABA能神经元亚群,直接抑制投射至外侧臂旁核(PbN)的伤害性输出神经元,有效阻断疼痛信号向高级脑区的传递。


01

浅层背角Gbx1神经元介导急性应激诱导的镇痛效应


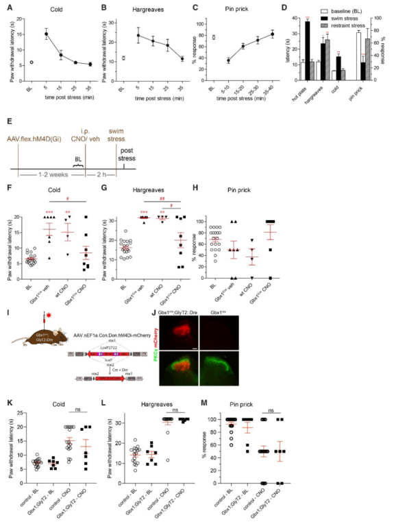
研究者通过基因工具小鼠Gbx1-cre结合注射AAV8.hSyn.flex.DREADD的策略,实现Gbx1神经元的特异性操控。强迫游泳应激后小鼠在冷板、Hargreaves热辐射和针刺测试中均表现出显著的痛阈提升。随后向Gbx1-cre小鼠腰髓注射AAV8.hSyn.flex.hM4Di-mCherry以抑制脊髓Gbx1神经元,取消了游泳应激诱导的镇痛作用。

为进一步区分浅层与深层的作用,向Gbx1cre;GlyT2::Dre双转基因小鼠腰髓注射Cre/Dre双依赖AAV8.ConDon.hM4Di-mCherry,特异性沉默深层背角GlyT2阳性Gbx1神经元。结果显示,化学遗传学抑制深层Gbx1神经元不影响急性游泳应激诱导的镇痛效应,提示脊髓浅层背角Gbx1神经元是介导应激诱导镇痛的关键类型。



1、浅层背角Gbx1神经元介导游泳应激诱导的镇痛效应


02

Gbx1神经元直接抑制脊髓板层的伤害性输出神经元


为探究Gbx1神经元抑制伤害性通路的细胞机制,研究者采用光遗传学结合逆行标记策略进行研究。向Gbx1-cre小鼠腰髓注射AAV8.hSyn.flex.ChR2-YFP实现Gbx1神经元的光遗传学操控,同时向PbN注射AAV2retro.tdTOM逆行标记脊髓板层I投射神经元。在离体脊髓切片中,光激活Gbx1神经元在脊髓板层I诱发出显著的抑制性突触后电流,且该电流可被GABAA受体拮抗剂荷包牡丹碱完全阻断,表明Gbx1神经元通过释放GABA直接抑制投射至PbN的脊髓板层I伤害性输出神经元。


2Gbx1神经元直接抑制脊髓板层的伤害性输出神经元



03

浅层背角Gbx1神经元介导急性应激诱导的镇痛效应


 

研究者采用逆行跨突触示踪技术研究脊髓Gbx1神经元的输入核团。检测发现Gbx1神经元的输入神经元广泛分布于延髓、中脑、脑桥、丘脑及大脑皮层。其中延髓RVM区域神经元占比最高。多重荧光原位杂交(mFISH)结合逆行标记结果显示,RVM输入神经元中约72%表达vGat,70%表达Gad2,59%表达Gad1,49%表达GlyT2,表明脊髓Gbx1神经元主要接收来自RVM的抑制性(GABA能/甘氨酸能)输入。

  为验证该抑制性输入的功能特性,研究者采用光遗传学结合环路示踪技术:向Gbx1cre;vGatdre;ROSA26loxrox-tdTOM小鼠RVM区域注射AAV1.ChR2-YFP,光遗传学激活RVM轴突末梢可在浅层背角Gbx1神经元中诱发强抑制性突触后电流,该电流可被GABAA受体拮抗剂及甘氨酸受体拮抗剂阻断,表明该投射为GABA和甘氨酸递质共释放的抑制性输入。而急性应激可以取消RVM对Gbx1神经元的Tonic抑制。


3Gbx1神经元接收来自RVM的抑制性输入


03

总结


本研究发现脊髓浅层背角Gbx1阳性GABA能神经元是介导急性应激发挥镇痛作用的关键神经元群体。急性应激取消RVM对Gbx1神经元的Tonic抑制,激活Gbx1神经元,随后直接抑制脊髓板层I的投射神经元,阻断疼痛信号向大脑的传递,从而产生镇痛效应。



参考文献:Haenraets et al., GABAergic Gbx1 neurons of the superficial dorsal horn are critical elements of a spinal circuit for stress-induced analgesia, Neuron (2026),





创作声明:本文是在原英文文献基础上进行解读,存在观点偏向性,仅作分享,请参考原文深入学习。













图片图片


想了解更多内容,获取相关咨询请联系 

 电   话:+86-0731-84428665

伍经理:+86-180 7516 6076

工程师:+86-180 7311 8029

    邮   箱:consentcs@163.com