新闻资讯

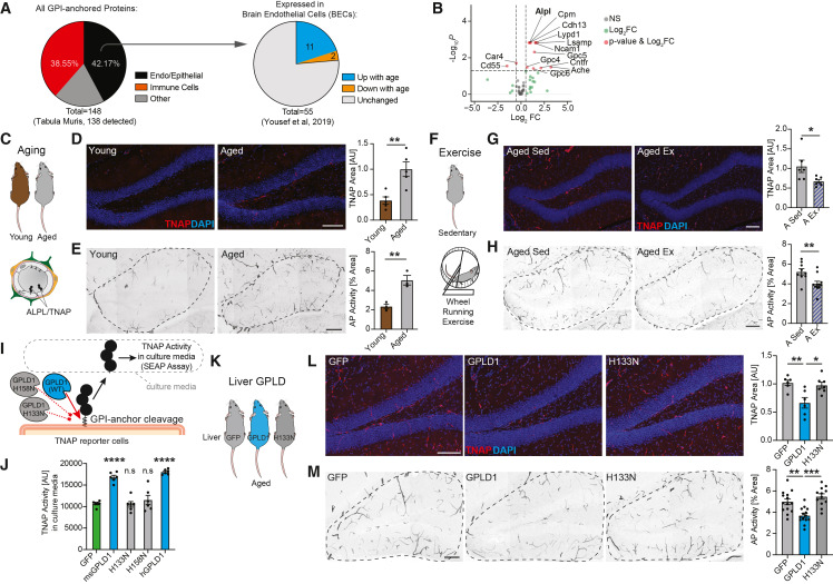
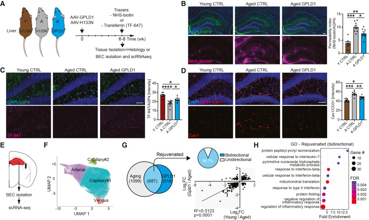
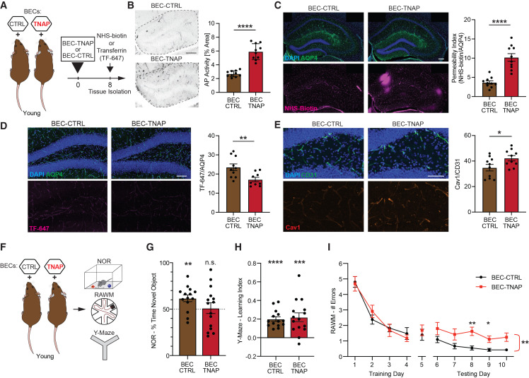
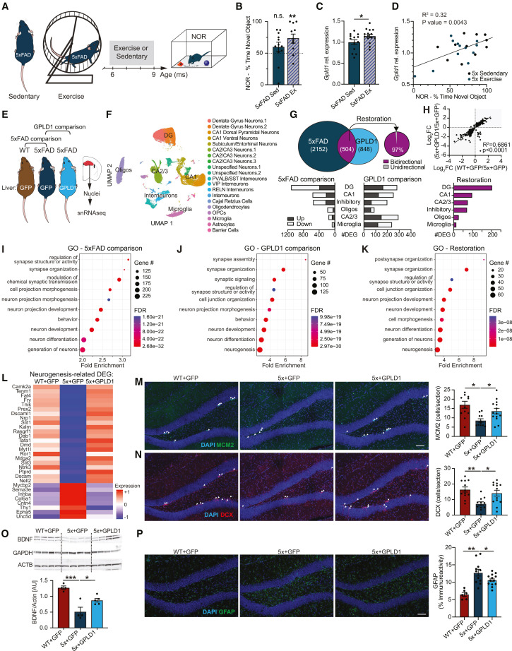
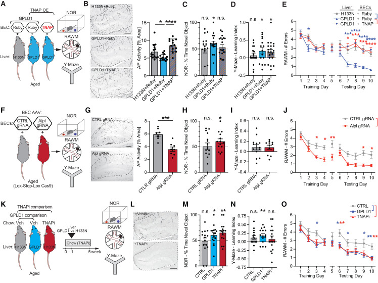
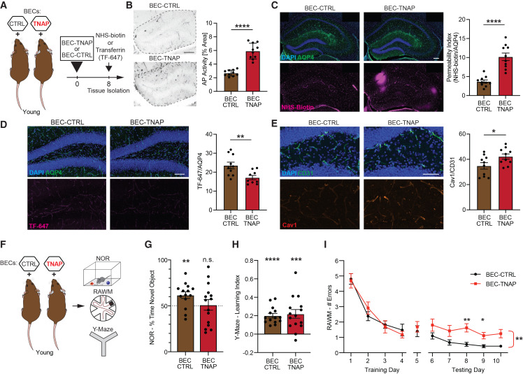
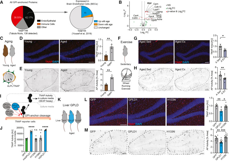
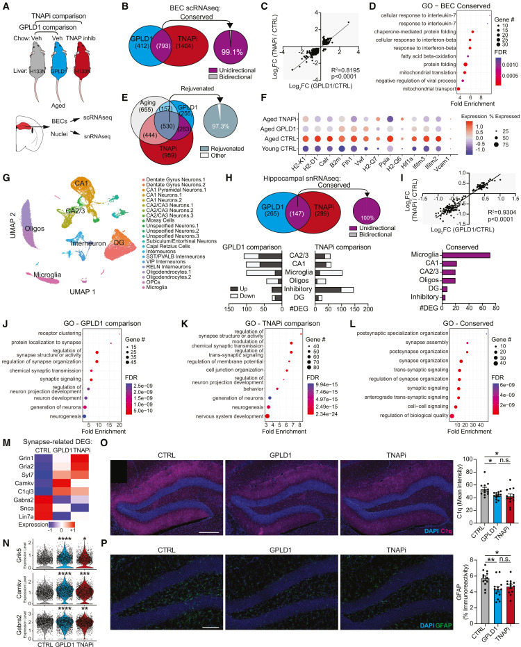
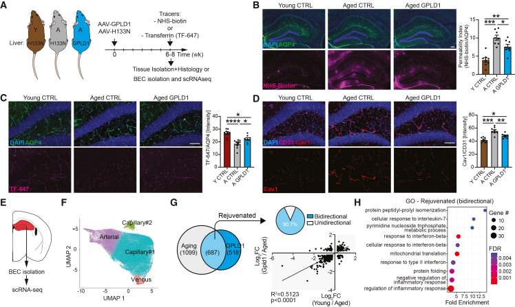
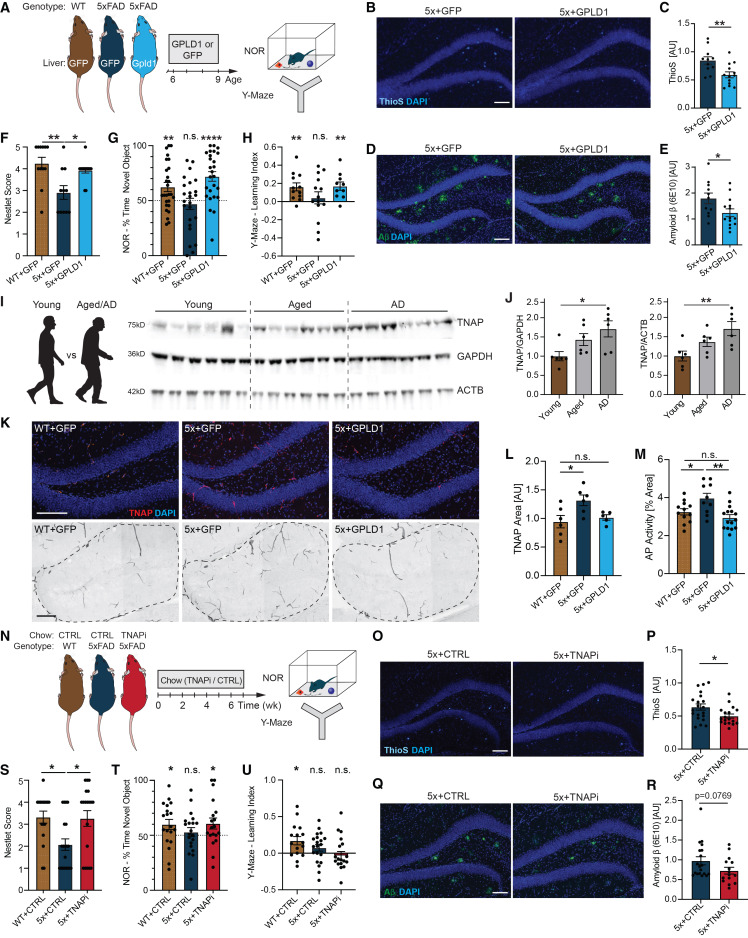
2026年3月5日,加州大学Saul A. Villeda 团队于《cell》发表了一篇名为“Liver exerkine reverses aging- and Alzheimer’s-related memory loss via vasculature”的文章,其内容明确运动介导的肝脏来源因子 GPLD1 在逆转衰老及阿尔茨海默病(AD)相关记忆损伤中的作用及分子机制,挖掘其下游关键靶点,为无需物理运动即可获得运动的认知益处、开发衰老和 AD 的新型治疗策略提供实验依据和理论支撑。运动可改善衰老和 AD 的脑功能损伤,但老年人常因身体限制无法坚持运动,此前已发现肝脏分泌的 GPLD1 是运动诱导的循环因子且可改善衰老小鼠认知,但其可切割超百种 GPI 锚定蛋白,下游介导认知修复的具体靶点、作用途径(尤其非脑穿透性的 GPLD1 如何调控脑功能)尚未明确;同时,脑血管功能异常是衰老和 AD 的早期特征,但其与 GPLD1 的关联尚未被揭示。本研究验证 GPLD1 是否通过调控脑脉管系统发挥作用,筛选并鉴定 GPLD1 在脑血管上的核心底物,明确该底物在衰老和 AD 中对血脑屏障(BBB)功能及认知的影响,同时验证靶向该底物的药理学或基因学干预是否能模拟 GPLD1 的认知改善效果,并探索该分子轴在人类 AD 中的临床相关性。 1 动物模型与分组 选用 C57BL/6J 年轻(3-6 月龄)和衰老(18-24 月龄)小鼠、5xFAD 转基因 AD 小鼠、诱导型 Cas9 转基因小鼠,按实验需求分为运动组 / 久坐组、GPLD1 过表达组 / 催化失活 GPLD1 组 / GFP 对照组、TNAP 过表达组 / 对照组、TNAP 敲除组 / 对照组、TNAP 抑制剂处理组 / 溶媒对照组等,所有实验均遵循随机分组和盲法原则。 2 分子与细胞实验技术 构建 TNAP 报告细胞系,通过 SEAP 报告基因检测验证 GPLD1 对 TNAP 的酶切作用;采用 RT-qPCR、Western blot 检测基因和蛋白表达,免疫组化(IHC)、碱性磷酸酶(AP)活性染色对组织中蛋白进行定位和活性分析;利用 NHS-biotin 渗漏实验、荧光标记转铁蛋白(TF-647)摄取实验评估 BBB 通透性和血脑转运功能;通过 Thioflavin S 染色检测 AD 模型小鼠的 Aβ 斑块沉积。 3 基因操作与药理学干预技术 采用流体动力学尾静脉注射(HDTVI)和肝特异性 AAV8-TBG 载体实现肝脏 GPLD1 的特异性过表达;利用 BECs 靶向 AAV-PHP.V1 载体完成脑血管 TNAP 的过表达,结合 CRISPR-Cas9 技术实现衰老小鼠脑血管特异性 Alpl(编码 TNAP)的条件性敲除;使用口服生物利用的非脑穿透性 TNAP 抑制剂 SBI-425 进行药理学干预,验证靶点的治疗可行性。 4 高通量测序与生物信息学分析 通过单细胞 RNA 测序(scRNA-seq)分离并分析小鼠海马脑内皮细胞(BECs)的转录组特征,单核 RNA 测序(snRNA-seq)分析海马实质细胞(神经元、小胶质细胞等)的基因表达变化;结合公共单细胞数据库(Tabula Muris)筛选 GPI 锚定蛋白,通过 GO 富集、差异基因(DEG)分析、UMAP 聚类解析测序数据,挖掘关键通路和分子变化。 5 行为学与生理指标检测 采用新物体识别(NOR)、Y 迷宫、径向臂水迷宫(RAWM)、主动避位实验(APA)评估小鼠海马依赖的物体记忆、空间工作记忆和空间学习能力;通过巢筑实验、转棒实验、握力实验、体质量监测评估小鼠整体健康和生理状态;利用 C1q、GFAP 免疫染色检测脑内小胶质细胞和星形胶质细胞的活化水平,评估神经炎症状态。 6 人类样本验证 收集年轻健康者、健康老年人、AD 患者的死后额叶皮质组织,通过 Western blot 检测 TNAP 蛋白表达水平,验证研究发现的分子轴在人类中的临床相关性。 7 运动干预模型 让小鼠单笼饲养并自由接触转轮跑步 6 周(衰老小鼠)或 12 周(5xFAD 小鼠),通过转轮管理软件记录跑步距离,设置锁轮的久坐小鼠为对照组,后续检测肝脏 GPLD1 表达和小鼠认知功能。 01 研究内容 1 鉴定脑血管TNAP为GPLD1的直接GPI锚定底物 通过公共数据库筛选发现,脑内皮细胞中GPI锚定蛋白呈现富集状态,且衰老小鼠脑内皮细胞中编码TNAP的基因表达显著上调;免疫染色与碱性磷酸酶活性检测结果证实,衰老小鼠海马脑血管中TNAP的表达水平与酶活性均明显升高,而运动干预能够下调衰老小鼠脑血管TNAP的表达与活性。体外TNAP报告细胞系实验结果显示,野生型小鼠及人源GPLD1均可有效切割TNAP并促使其释放至培养基中,催化位点失活的GPLD1则无此切割效应;体内实验进一步验证,肝脏过表达GPLD1可降低衰老小鼠海马脑血管的TNAP表达与碱性磷酸酶活性,同时伴随血浆中TNAP含量升高,充分证实脑血管TNAP是GPLD1的直接体内作用底物。 图1 GPI锚定的TNAP是位于老化海马血管上的GPLD1基底 2 肝脏GPLD1过表达修复衰老小鼠海马血脑屏障功能并重塑脑内皮细胞转录组 采用肝特异性腺相关病毒介导GPLD1过表达后,衰老小鼠海马的血脑屏障渗漏情况明显缓解,屏障通透性显著降低,荧光转铁蛋白的摄取能力得到部分恢复,脑血管中Caveolin-1表达水平显著下调,提示GPLD1能够有效逆转衰老相关的血脑屏障功能异常。单细胞测序分析结果表明,衰老会导致小鼠海马脑内皮细胞出现大量差异表达基因,而GPLD1过表达可使其中大部分异常表达基因恢复至年轻化表达模式;基因本体富集分析显示,这类恢复表达的基因主要参与炎症反应调控、能量代谢、蛋白稳态等关键生物学过程,证实GPLD1可重塑衰老脑内皮细胞的转录组特征。 图2 增加肝源性GPLD1可恢复老年海马体的BBB功能 3 模拟衰老相关的脑血管TNAP上调可损伤年轻小鼠血脑屏障功能与认知能力 借助脑内皮细胞特异性腺相关病毒在年轻小鼠体内过表达TNAP,可显著提升其海马脑血管的碱性磷酸酶活性,同时诱发血脑屏障渗漏加剧、转铁蛋白转运效率下降、Caveolin-1表达上调等表型,成功模拟出衰老相关的血脑屏障功能损伤。行为学检测结果显示,TNAP过表达的年轻小鼠在新物体识别实验中丧失对新物体的探索偏好,在空间记忆相关行为实验中定位隐藏平台的失误次数明显增多,工作记忆相关指标无显著差异,证实脑血管TNAP的异常上调是负调控年轻小鼠海马依赖的物体记忆与空间记忆的关键因子。 图3 模拟与年龄相关的脑血管TNAP增加,破坏BBB功能并损害认知 4 脑血管TNAP是GPLD1改善衰老小鼠认知功能的关键靶点 在衰老小鼠体内同步实现肝脏GPLD1过表达与脑血管TNAP过表达,可抵消GPLD1介导的脑血管碱性磷酸酶活性下调效应,且GPLD1对物体记忆、空间记忆的改善作用被显著抑制,对工作记忆的改善效果则不受影响,证实TNAP介导了GPLD1对衰老小鼠物体记忆和空间记忆的调控作用。利用CRISPR-Cas9技术特异性敲除衰老小鼠脑血管的TNAP,可降低脑血管碱性磷酸酶活性,同时有效改善小鼠的物体识别与空间记忆能力;采用TNAP特异性抑制剂处理衰老小鼠,同样能够下调脑血管碱性磷酸酶活性,其对物体记忆和空间记忆的改善效果与肝脏GPLD1过表达相当,仅未体现出工作记忆的改善效应,证实靶向抑制TNAP可复刻GPLD1的核心认知改善作用。 图4 增加脑血管TNAP可以减轻肝源GPLD1的认知益处,而针对TNAP则逆转与衰老相关的认知障碍 5 TNAP抑制可复现GPLD1对衰老小鼠海马的转录组重塑效应 对TNAP抑制剂处理的衰老小鼠开展单细胞测序与单核测序分析,结果显示TNAP抑制后海马脑内皮细胞的差异表达基因与GPLD1过表达组高度重合,绝大多数重叠基因均可恢复至年轻化表达水平,二者共享的调控通路集中于炎症调控、能量代谢与蛋白稳态领域。针对海马实质细胞的单核测序分析表明,GPLD1过表达与TNAP抑制均主要调控神经元和小胶质细胞的基因表达,两者的差异表达基因存在明显重叠;基因本体富集分析显示,这类重叠基因主要参与突触可塑性、神经元发育和行为调控等生物学过程。同时,两种干预方式均可降低衰老小鼠海马中小胶质细胞突触修剪因子、星形胶质细胞活化标志物的表达,有效抑制神经炎症反应。 图5 抑制TNAP活性重现了GPLD1治疗在衰老过程中海马体转录特征 6 运动上调阿尔茨海默病模型小鼠肝脏GPLD1表达并改善认知,GPLD1过表达重塑模型小鼠海马转录组 对阿尔茨海默病模型小鼠进行长期自愿转轮运动干预,其肝脏GPLD1表达水平显著上调,且GPLD1表达水平与小鼠新物体识别能力呈正相关,运动干预组小鼠的物体记忆表现明显优于久坐组。肝脏过表达GPLD1可使模型小鼠海马中大部分阿尔茨海默病相关差异表达基因恢复至野生型水平,这类基因主要富集于神经发生和突触功能相关通路;同时,GPLD1过表达可增加模型小鼠海马神经祖细胞与新生神经元数量,上调脑源性神经营养因子表达,下调星形胶质细胞活化标志物水平,有效改善阿尔茨海默病相关的海马转录组失衡。 图6 肝源性GPLD1在运动中增加,并在阿尔茨海默病病理模型中恢复海马转录特征 7 上调GPLD1或抑制TNAP可改善阿尔茨海默病模型小鼠的病理损伤与认知障碍 肝脏过表达GPLD1可显著减少模型小鼠海马的β淀粉样蛋白斑块沉积与蛋白表达水平,改善淀粉样前体蛋白加工异常,同时有效提升小鼠的巢筑能力、新物体识别能力与工作记忆水平,空间学习能力也得到部分恢复。蛋白免疫印迹实验证实,人类阿尔茨海默病患者脑组织中的TNAP表达水平显著高于健康年轻人群与健康老年人群;在模型小鼠中使用TNAP抑制剂干预,可明显减少海马β淀粉样蛋白斑块与蛋白表达,改善小鼠巢筑能力与新物体识别记忆,其干预效果与GPLD1过表达高度一致。 图7 增加肝源性GPLD1或抑制小鼠的TNAP活性可缓解阿尔茨海默病病理和认知缺陷 02 创新点 1 首次揭示肝 - 脑运动信号轴的核心分子机制,明确 GPLD1 的脑血管靶点 此前仅发现 GPLD1 作为肝脏来源的运动因子可改善衰老认知,但未明确其非脑穿透性的作用途径和核心下游靶点。本研究首次鉴定出脑血管 TNAP 是 GPLD1 的直接 GPI 锚定底物,阐明了 “运动→肝脏 GPLD1 上调→循环 GPLD1 切割脑血管 TNAP→修复 BBB 功能→改善认知” 的肝 - 脑信号轴,填补了运动外周因子调控脑脉管系统的研究空白,明确了 GPLD1 发挥作用的关键分子节点。 2 发现 TNAP 是衰老和 AD 中脑血管功能异常及认知损伤的新型病理靶点 此前研究仅发现 TNAP 在衰老脑血管中上调并影响血脑转运,但其对认知的直接作用及在 AD 中的病理意义尚未被揭示。本研究证实,脑血管 TNAP 的异常上调可直接导致 BBB 功能障碍并损伤海马依赖的认知,且人类 AD 患者脑组织中 TNAP 显著升高,首次将 TNAP 与 AD 的病理和认知损伤关联,为衰老和 AD 的研究提供了全新的脑血管靶点。 03 启发 1 科研研究层面:注重多维度验证与机制的层层深挖,衔接基础与转化 该研究从已知的 “GPLD1 改善认知” 出发,并未止步于表型观察,而是针对 “非脑穿透性因子如何调控脑功能” 这一关键科学问题层层深挖,通过公共数据库筛选、体外酶切实验、体内挽救实验等多维度验证靶点的特异性,同时结合 scRNA-seq 和 snRNA-seq 解析分子调控的转录组机制,让研究结论更具说服力。此外,研究始终兼顾基础机制与临床转化,在动物模型中验证药理学干预的可行性后,立即通过人类 AD 样本验证靶点的临床相关性,为后续研究指明了转化方向,提示基础科研应注重 “从现象到机制,从机制到转化” 的逻辑链条。 2 疾病研究层面:重视脉管系统在神经退行性疾病中的早期调控作用 衰老和 AD 的研究长期聚焦于神经元、小胶质细胞等脑内固有细胞,而该研究再次证实,脑血管系统是脑功能调控的重要节点,其功能异常是衰老和 AD 的早期事件,且可通过外周因子进行调控。这提示我们,在神经退行性疾病的研究中,应将脉管系统作为重要的研究对象,关注 “神经 - 血管” 交互作用,从血管角度挖掘新的病理机制和治疗靶点,为疾病的早期干预提供新思路。 04 征稿启事 深耕科研之路,每一次实验突破、每一篇论文产出、每一份思路沉淀,都值得被看见、被传播、被借鉴。 为搭建优质学术交流平台,汇聚各领域科研智慧,助力更多科研工作者互通思路、共享成果、碰撞灵感,本公众号正式开启长期科研推文征稿,诚邀广大科研同仁踊跃投稿,让你的学术见解发光发热! 参考文献:Bieri G, Pratt KJB, Fuseya Y, Aghayev T, Sucharov J, Horowitz AM, Philp AR, Fonseca-Valencia K, Chu R, Phan M, Remesal L, Wang SJ, Yang AC, Casaletto KB, Villeda SA. Liver exerkine reverses aging- and Alzheimer's-related memory loss via vasculature. Cell. 2026 Mar 5;189(5):1499-1516.e25. doi: 10.1016/j.cell.2026.01.024IF: 42.5 Q1 . Epub 2026 Feb 18. PMID: 41713415.






想了解更多内容,获取相关咨询请联系 电 话:+86-0731-84428665 伍经理:+86-180 7516 6076 工程师:+86-180 7311 8029 邮 箱:consentcs@163.com


订购和售后
邮箱:consentcs@163.com
地址:湖南省长沙市高新技术开发区青山路699号湖南省军民融合科技创新产业园8栋B座1609室
微信公众号
Copyright © 康森特生物科技(长沙)有限公司 2024
本网站销售的所有产品均不得用于人类或动物之临床诊断或治疗,仅可用于工业或者科研等非医疗目的。
售前:+86-0731-84228665
+86 -180 7516 6076
售后:+86 -180 7516 7741
传真:+86-0731-84228665