新闻资讯

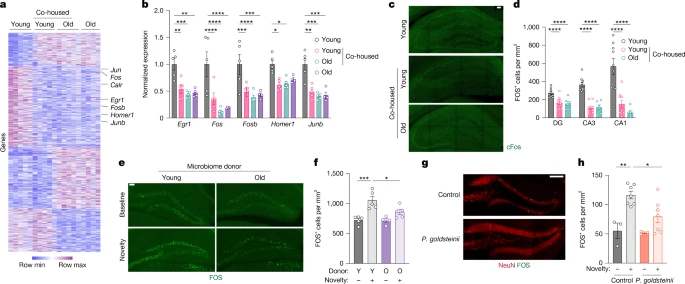
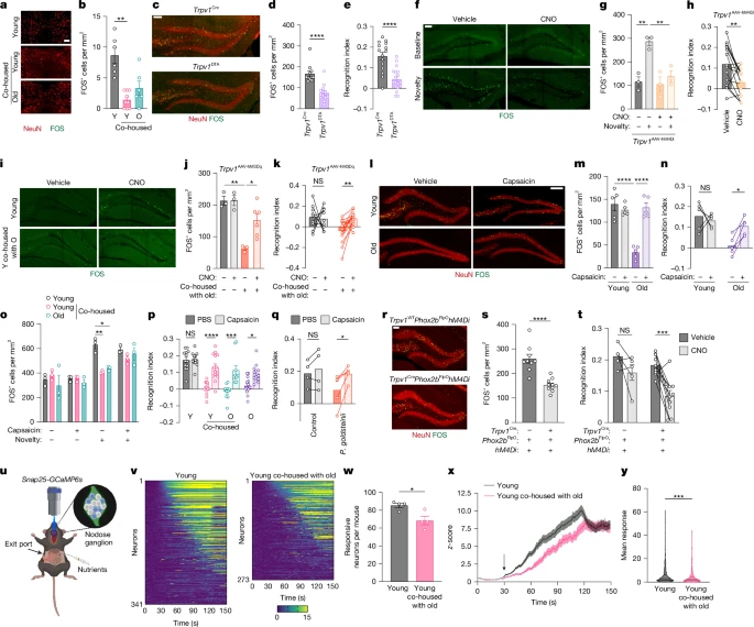
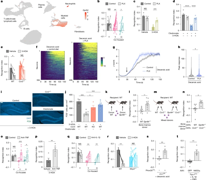
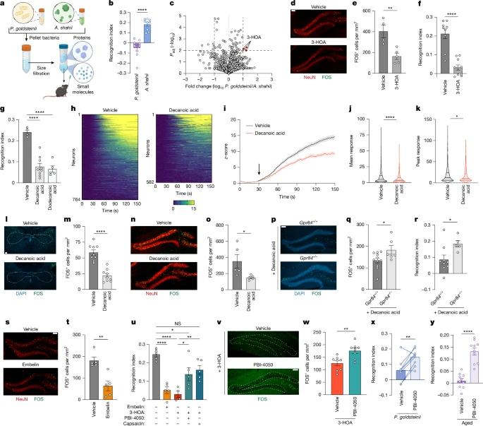
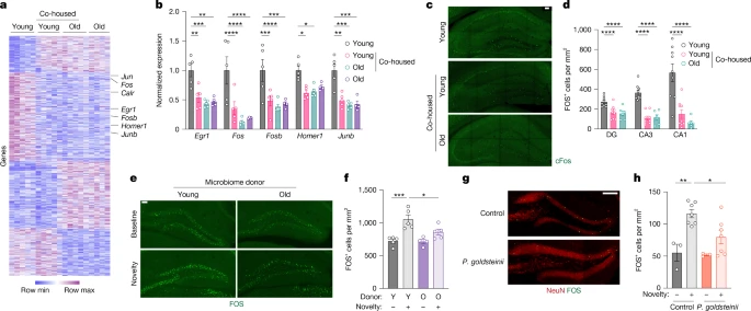
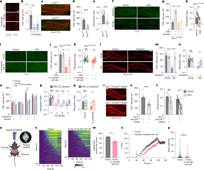
2026年3月11日,宾夕法尼亚大学 Christoph A. Thaiss 及Maayan Levy团队在《Nature》上发表了一篇名为“Intestinal interoceptive dysfunction drives age-associated cognitive decline”的文章。文章内容指出,衰老过程中伴随的记忆功能衰退在人群中表现出高度异质性,肠道信号等脑外因素成为外周干预认知衰退的潜在靶点,但背后的作用机制尚未明确。同时,肠道微生物组虽被证实参与认知调节并与年龄相关记忆损失有关,但其向大脑传递信号调控记忆的通路仍不清楚。 本研究旨在绘制小鼠整个生命周期中微生物组衰老的高分辨率图谱及功能影响,明确衰老过程中肠 - 脑信号抑制导致海马体神经元激活受损、记忆编码丧失的具体机制,挖掘年龄相关认知衰退的外周干预靶点,并验证感知功能障碍是否为脑衰老的关键驱动因素,为开发对抗年龄相关认知衰退的干预手段提供理论依据。 01 研究方法 本研究以小鼠为核心实验对象,结合微生物学、神经生物学、免疫学、代谢组学等多学科技术手段,开展了一系列体内外实验。 微生物组干预实验:采用同笼饲养将老年小鼠肠道菌群传递给年轻小鼠,通过粪菌移植(FMT)在无菌小鼠中构建年龄相关微生物组模型,利用广谱抗生素清除肠道菌群,探究微生物组衰老对认知的影响及可逆性;同时通过单菌定植实验,验证特定菌株对认知功能的调控作用。 微生物组分析技术:对小鼠粪便样本进行宏基因组测序、16S rDNA 测序和蛋白质组学分析,结合 Kraken 2 进行物种分类,通过主坐标分析(PCoA)解析微生物组组成的年龄相关性变化,筛选与认知衰退相关的关键菌株。 认知功能行为学检测:采用新物体识别实验(NOR)评估短期记忆,巴恩斯迷宫实验评估长期空间学习与记忆,旷场实验检测探索行为,排除行为学改变对认知检测的干扰。 神经生物学检测:通过免疫荧光染色检测海马体、孤束核等脑区的 FOS + 神经元数量,反映神经元激活水平;利用 RNA 测序分析海马体差异表达基因,尤其是即刻早期基因的表达变化;通过高尔基染色分析树突棘形态,溴脱氧尿苷(BrdU)标记检测海马体神经发生;借助在体双光子钙成像技术,实时监测结状神经节迷走神经元对肠道营养输注的反应。 神经调控实验:利用基因工程小鼠(Trpv1^DTA、Phox2b^Cre 等)敲除特定感觉神经元,通过 AAV 介导的化学遗传学技术(hM4Di、hM3Dq)沉默或激活目标神经元,结合辣椒素、CCK、GLP1 等药物干预,探究肠 - 脑感觉神经通路在认知调控中的作用。 代谢组学分析:对目标菌株培养上清、小鼠肠道内容物进行非靶向和靶向代谢组学检测(LC-MS),筛选菌株分泌的关键代谢物;通过代谢物体外补充实验,验证其对认知功能的调控作用。 免疫学实验:采用流式细胞术分析肠道免疫细胞组成,利用 CSF1R 抑制剂(PLX-3397)、氯膦酸脂质体耗竭髓系细胞,通过中和抗体阻断 TNF、IL-1β 等炎症因子,结合骨髓嵌合体实验,探究外周免疫细胞在肠 - 脑信号通路中的作用;通过单细胞 RNA 测序分析肠道免疫细胞中 GPR84 的表达分布。 噬菌体干预实验:筛选靶向肠道特定细菌的噬菌体,通过体内灌胃实验,探究噬菌体对肠道代谢物水平和认知功能的调控作用。 分子生物学实验:通过实时荧光定量 PCR 检测炎症因子、受体基因的表达水平,利用 ELISA 检测肠道肽类激素、炎症因子的蛋白水平,通过 Western blot 和免疫组化检测胶质细胞活化、神经元标记物的表达。 02 研究内容 1 肠道微生物组衰老可传递并诱导年轻小鼠认知衰退 将老年与年轻小鼠同笼饲养,会使年轻小鼠的肠道微生物组呈现老年化特征,同时伴随记忆与空间学习能力受损,该认知衰退表型具有普适性,且不影响小鼠的基础探索行为。粪菌移植实验进一步证实,老年小鼠的肠道菌群可直接诱导无菌年轻小鼠出现认知衰退,而无菌环境饲养、清除老年小鼠肠道菌群后再同笼饲养,均无法引发年轻小鼠的认知损伤;此外,抗生素处理不仅能逆转同笼饲养年轻小鼠的认知缺陷,也能改善老年小鼠的认知功能。 对小鼠全生命周期肠道微生物组的纵向分析表明,年龄是驱动微生物组组成变化的核心因素。研究筛选出丰度随年龄增长且可通过同笼饲养、粪菌移植实现传递的菌株,其中金黄副杆菌是诱导认知衰退的核心菌株。单菌定植实验验证,金黄副杆菌可直接诱导无菌或抗生素处理小鼠出现认知损伤,自然携带高丰度该菌的年轻小鼠也存在记忆功能下降的现象,而其他年龄相关菌株则无此作用。 图1:微生物组对年龄相关认知衰退的影响 2 微生物组衰老通过抑制海马体神经元激活调控认知 研究发现,肠道微生物组衰老并未改变小鼠海马体的神经发生、胶质细胞活化及树突棘形态,排除了上述因素对认知功能的调控作用。RNA 测序结果显示,年轻小鼠接触新物体后,海马体即刻早期基因可被显著激活,而老年小鼠及与老年同笼的年轻小鼠,该基因的激活作用被明显抑制。神经元激活标记物 FOS 的检测结果证实,微生物组老年化的年轻小鼠,其海马体对新物体的神经元激活能力受损,而粪菌移植了老年菌群的无菌小鼠也呈现出海马体神经元激活减弱的特征;抗生素处理在恢复老年小鼠认知功能的同时,也能恢复其海马体神经元对新物体的激活响应。此外,定植金黄副杆菌可直接抑制年轻小鼠海马体对新物体的神经元激活,由此证实肠道微生物组衰老通过抑制海马体神经元激活,最终导致认知衰退。 图2:微生物组对海马体功能的影响 3 肠 - 脑感觉神经功能障碍介导微生物组衰老诱导的认知缺陷 老年小鼠及微生物组老年化的年轻小鼠,除海马体外,孤束核、躯体感觉皮层、内嗅皮层等参与感觉处理的脑区,神经元激活水平均显著降低。敲除或化学遗传学沉默 TRPV1 + 感觉神经元,会使年轻小鼠出现海马体激活受损和认知衰退的表型;而化学遗传学激活微生物组老年化年轻小鼠的 TRPV1 + 感觉神经元,可完全恢复其海马体神经元激活能力和认知功能,低剂量 TRPV1 激动剂也能逆转老年小鼠和微生物组老年化年轻小鼠的认知缺陷,同时恢复相关脑区的神经元激活,且该改善作用依赖于 TRPV1 + 感觉神经元的存在。 进一步筛选关键感觉神经元亚群发现,沉默 Phox2b + 迷走神经传入神经元,可使小鼠重现记忆缺陷和海马体神经元激活抑制的表型,靶向敲除 Phox2b+TRPV1 + 迷走神经元,也会显著抑制海马体对新物体的神经元响应和物体记忆能力,而敲除脊髓 TRPV1 + 传入神经元则对认知功能无明显影响。在体钙成像实验证实,携带老年微生物组的年轻小鼠,其迷走神经元对肠道营养信号的激活反应显著减弱。 此外,敲除迷走神经中的 CCKAR + 神经元可诱导小鼠认知损伤,而外周注射 CCK、GLP1 及其受体激动剂,能恢复老年小鼠和微生物组老年化年轻小鼠的认知功能及海马体神经元激活,且该作用依赖于感觉神经元,肠道肽类激素的内源性水平在衰老和金黄副杆菌定植后无显著变化,说明其通过激活迷走神经发挥认知改善作用,而非依靠内源水平的改变。 图3:肠道-大脑信号受损导致认知缺陷 4 金黄副杆菌分泌的中链脂肪酸是调控认知的关键代谢物 金黄副杆菌的无细胞培养上清可诱导小鼠认知衰退,而其他菌株的培养上清无此作用,且该上清的认知调控活性可通过小分子超滤膜,提示其作用由小分子代谢物介导。代谢组学分析发现,金黄副杆菌培养上清中 3 - 羟基辛酸等中链脂肪酸显著富集,口服补充这类中链脂肪酸,可重现海马体神经元激活受损和物体识别障碍的认知缺陷表型。 进一步实验证实,中链脂肪酸会显著抑制迷走神经激活,降低孤束核神经元刺激,同时损害海马体对新物体的神经元响应。小鼠肠道管腔中的中链脂肪酸水平会随年龄增长而升高,该变化依赖于肠道微生物组,且可通过同笼饲养从老年小鼠传递给年轻小鼠。噬菌体干预实验发现,靶向拟杆菌的噬菌体可改善老年小鼠的认知功能,其虽不直接裂解金黄副杆菌,但可通过调控该菌的转录过程改变其细胞壁生物学特性,进而降低小鼠肠道管腔中的中链脂肪酸水平。 图4:通过GPR84的MCFA信号驱动内存丢失 5 中链脂肪酸通过 GPR84 介导的外周髓系细胞炎症抑制迷走神经功能 中链脂肪酸是 GPR84 受体的强效激动剂,携带 GPR84 功能缺失突变或基因敲除的小鼠,对中链脂肪酸诱导的认知损伤具有抗性,且认知衰退的发病时间显著延迟;GPR84 激动剂可模拟中链脂肪酸对海马体神经元激活和认知功能的抑制作用,而 GPR84 抑制剂则能逆转中链脂肪酸、金黄副杆菌及衰老引发的认知损害,同时恢复海马体神经元激活能力。 单细胞 RNA 测序证实,GPR84 仅在肠道巨噬细胞、单核细胞、中性粒细胞等髓系细胞中表达。耗竭髓系细胞、特异性清除外周吞噬细胞,或抑制外周髓系细胞的募集,均可逆转中链脂肪酸诱导的认知损伤,同时恢复迷走神经元对营养信号的响应及海马体神经元激活。骨髓嵌合体实验进一步证实,GPR84 在外周髓系细胞中的表达是中链脂肪酸诱导认知损伤的关键,仅当造血系统中的 GPR84 缺失时,小鼠才可抵抗中链脂肪酸的认知损害作用。 GPR84 的激活可诱导 TNF、IL-1β 等促炎细胞因子产生,老年微生物组定植会导致小鼠肠道、脂肪组织等外周组织的局部炎症因子表达升高,中链脂肪酸可在脂肪组织中富集并诱导炎症反应,且该作用依赖于 GPR84。外周注射促炎细胞因子可直接诱导小鼠认知损伤,而利用中和抗体阻断这类细胞因子,或敲除 GPR84 诱导的炎症小体关键组分,均可逆转老年小鼠、微生物组老年化年轻小鼠及中链脂肪酸处理小鼠的认知缺陷。进一步研究发现,促炎细胞因子通过作用于 Phox2b + 迷走神经元抑制其功能,而化学遗传学激活感觉神经元,可有效抵抗促炎细胞因子对记忆功能的损害。 图5:外周骨髓细胞上的GPR84信号通过炎症激活驱动认知能力下降 综上,本研究明确了年龄相关认知衰退的核心调控通路:衰老会导致金黄副杆菌等菌株在肠道内富集,其分泌的中链脂肪酸通过激活外周髓系细胞的 GPR84 受体,诱导 TNF、IL-1β 等促炎细胞因子产生,进而抑制 Phox2b+TRPV1 + 迷走神经传入神经元的功能,导致大脑接收的肠道内感受信号减弱,海马体神经元激活受损,最终引发小鼠记忆功能衰退。 03 创新点 提出了 “内感受功能障碍是脑衰老的核心机制” 的新观点:以往研究多关注脑内因素或体液因子对脑衰老的影响,本研究证实衰老过程中肠 - 脑感觉神经的内感受信号传递受损,是导致海马体认知功能衰退的关键原因,为脑衰老的研究提供了全新的视角,提出内感受功能障碍可能是衰老相关脑疾病的共性机制。 发现了外周干预年龄相关认知衰退的多个新靶点:筛选出金黄副杆菌、中链脂肪酸、GPR84、Phox2b+TRPV1 + 迷走神经元、TNF/IL-1β 等一系列可调控的靶点,并验证了噬菌体靶向肠道细菌、GPR84 抑制剂、迷走神经激活剂(辣椒素、CCK、GLP1)等干预手段的有效性,为开发非侵入性的外周认知干预策略提供了具体的靶点和方向。 04 启发 肠 - 脑轴是干预年龄相关认知衰退的重要靶点:肠道作为人体最大的微生物储库和外周感觉器官,其与大脑的信号交流在脑衰老过程中发挥关键作用,靶向肠道微生物组、肠 - 脑信号通路的外周干预手段,相较于直接的中枢干预,具有安全性高、易实施的优势,有望成为认知衰退防治的新方向。 微生物组的年龄相关性变化是宿主衰老的重要驱动因素:本研究证实肠道微生物组的衰老可传递并诱导宿主认知衰老,且抗生素处理可逆转该表型,提示微生物组是宿主衰老的 “可塑靶点”,通过调节肠道微生物组组成(如靶向清除有害菌株、补充有益菌株),可延缓甚至逆转年龄相关的生理功能衰退。




参考文献:Cox TO, Devason AS, de Araujo A, Mason S, Subramanian M, Salvador AFM, Descamps HC, Kim J, Zhu Y, Litichevskiy L, Jung S, Song WS, Cortés-Martín A, Henderson NT, Huang KP, Nguyen T, Sae-Lee W, Umana IC, Sacta M, Rahman RJ, Wisser S, Nelson JAD, Golynker I, McSween AM, Hohmann EF, Patel S, Bub AL, Soekler C, Blank N, Hoxha K, Boccia L, Wong AC, Bahnsen K, Kim J, Biderman N, Abbasian D, Shoffler C, Petucci C, McAllister FE, Alhadeff AL, Fuccillo MV, Hill C, Jang C, Betley JN, de Lartigue G, Lee VY, Levy M, Thaiss CA. Intestinal interoceptive dysfunction drives age-associated cognitive decline. Nature. 2026 Mar 11. doi: 10.1038/s41586-026-10191-6IF: 48.5 Q1 . Epub ahead of print. PMID: 41813891IF: 48.5 Q1 .
创作声明:本文是在原英文文献基础上进行解读,存在观点偏向性,仅作分享,请参考原文深入学习。
想了解更多内容,获取相关咨询请联系 电 话:+86-0731-84428665 伍经理:+86-180 7516 6076 工程师:+86-180 7311 8029 邮 箱:consentcs@163.com


订购和售后
邮箱:consentcs@163.com
地址:湖南省长沙市高新技术开发区青山路699号湖南省军民融合科技创新产业园8栋B座1609室
微信公众号
Copyright © 康森特生物科技(长沙)有限公司 2024
本网站销售的所有产品均不得用于人类或动物之临床诊断或治疗,仅可用于工业或者科研等非医疗目的。
售前:+86-0731-84228665
+86 -180 7516 6076
售后:+86 -180 7516 7741
传真:+86-0731-84228665